当前位置:首页 / 通知公告 / 通知公告

文件发布丨关于2025年度中国建筑材料流通协会科技奖公示文件

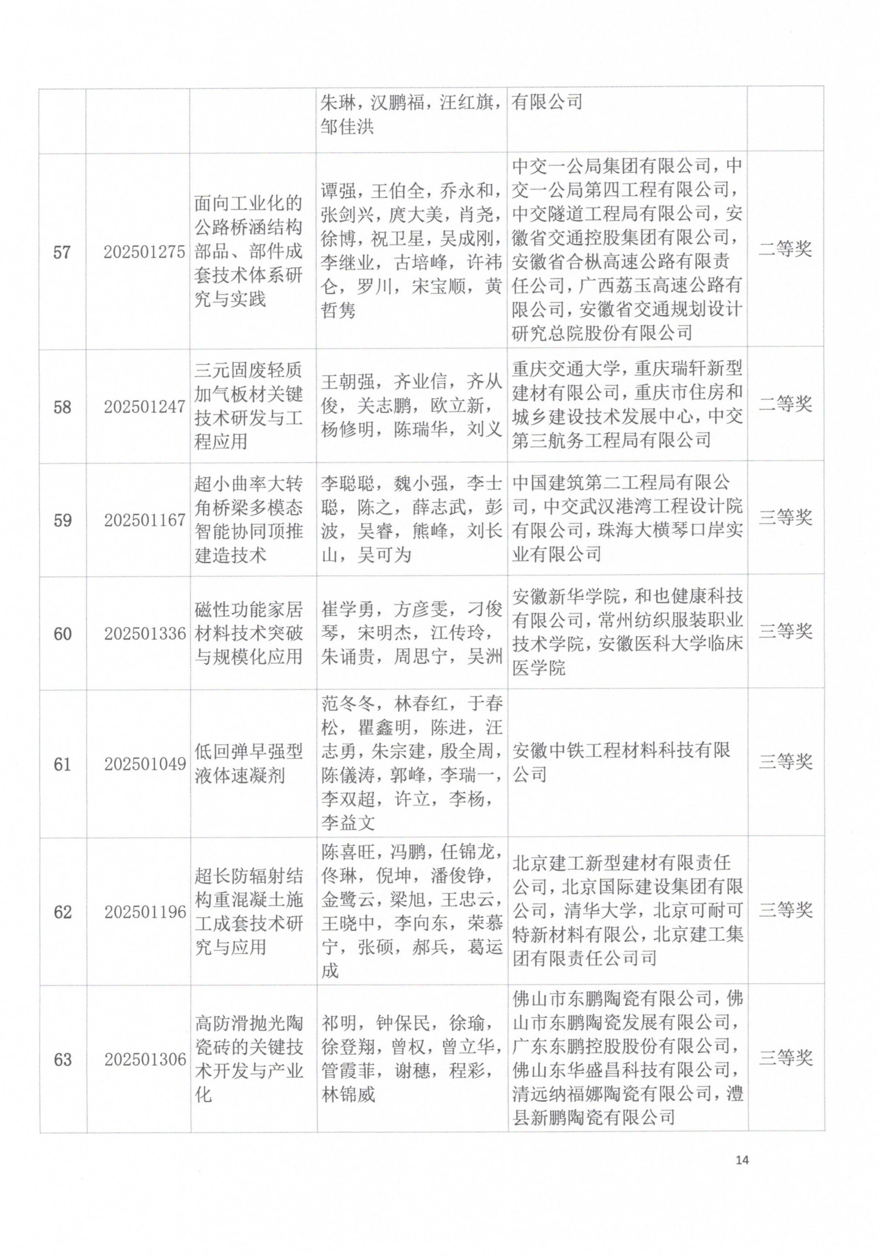
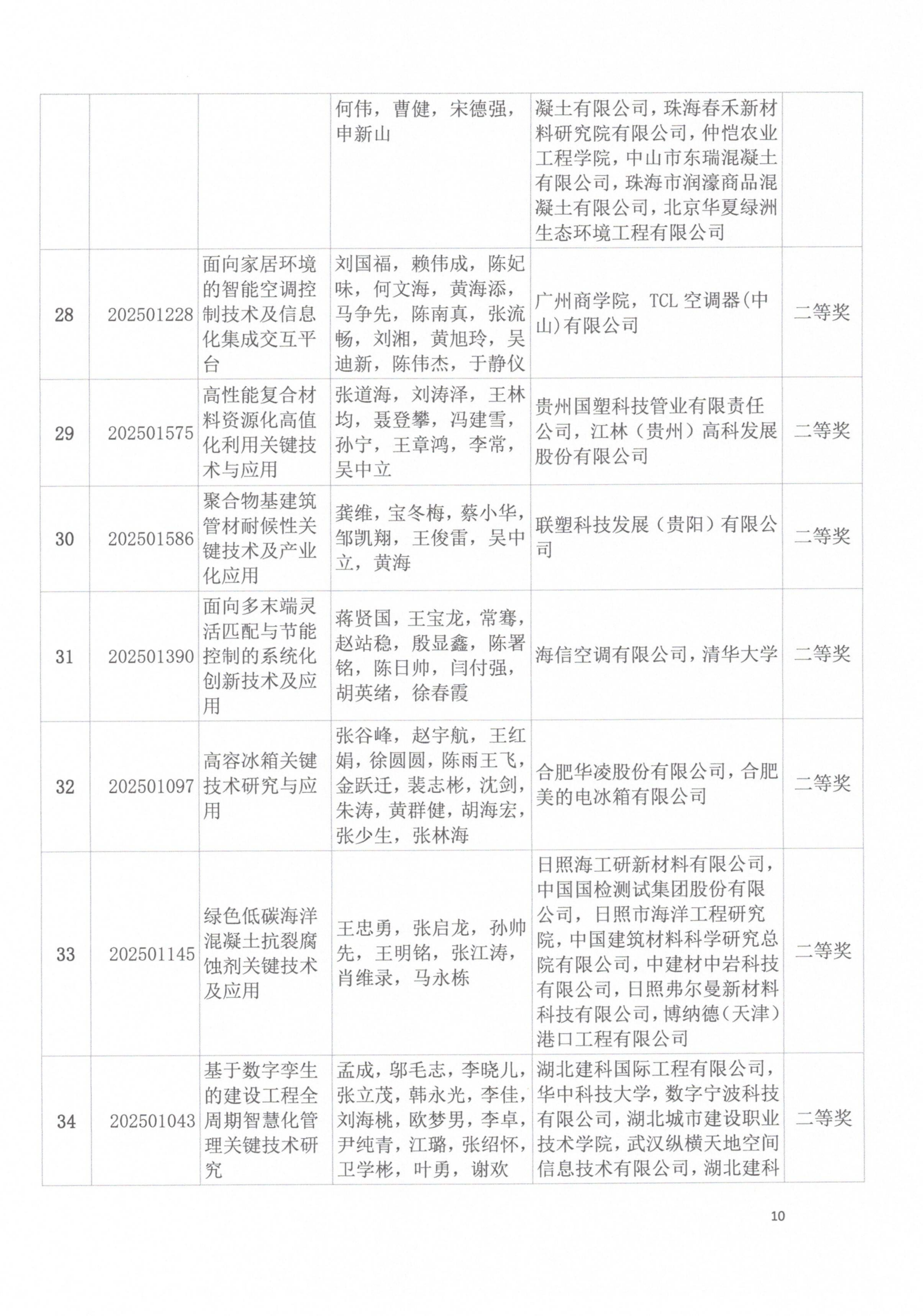
来源:中国建筑材料流通协会 发布时间:2025-11-13 浏览量:1513

1.png

2.png

3.png

4.png

5.png

6.png

7.png

8.png

9.png

10.png

11.png

12.png

13.png

14.png

15.png

16.png

17.png

18.png

19.png

20.png

21.png

22.png

23.png

24.png