当前位置:首页 / 行业研究 / 行业研究

Low-E中空钢化玻璃的变形特性及四大伪命题话术深度解析

来源:网易家居 发布时间:2025-12-17 浏览量:188

前言

建筑能耗在全社会总能耗中的占比已逾45%,作为建筑节能体系的核心材料,Low-E中空钢化玻璃的工艺抉择与应用逻辑,直接关乎“双碳”战略落地的实效与品质。近年来,建筑节能玻璃市场步入调整期,部分不良商家为抢占市场份额、排挤竞争对手,竟炮制出“先钢后镀Low-E玻璃可规避变形”“高端定制颜色即等同于高品质”“原厂原片即代表质量卓越”“三银Low-E玻璃‘保温即隔热’”等一系列违背科学原理的不实话术,以专业伪装混淆视听,行不正当竞争之实。这些论调看似言之凿凿,实则完全背离玻璃材料的物理本质,且与国内外现行的权威标准严重相悖。本文立足科学内核,锚定标准依据,层层剥茧拆解四大伪命题的本质,还原Low-E中空钢化玻璃的核心特性与科学选择逻辑,为行业健康发展与市场理性抉择筑牢认知根基。

一、伪命题话术一:“先钢后镀Low-E镀膜工艺可避免中空玻璃变形”——背离气体热力学基本原理的误导性宣称(一)Low-E中空钢化玻璃变形的核心机理:温压协同作用下的物理必然

中空玻璃的变形,源于密封腔体内部气体的热力学固有特性,是不可逆转的自然物理规律,其产生与“先钢后镀”“先镀后钢”的工艺顺序无任何关联,具体机理如下:

1.结构基石:依据国家标准《中空玻璃》(GB/T 11944-2012)的明确定义,中空玻璃由两片或多片玻璃基材,通过高性能密封胶、专用间隔条构建成密闭腔体,腔体内填充干燥的氩气、氮气等惰性气体(气体占比高达90%以上),腔体厚度常规取值范围为6-24mm,这一结构设计是其节能性能的核心载体,亦是变形产生的基础前提。

2.温度驱动机制:气体分子的热运动强度与环境温度呈正相关——当环境温度升高时,腔体内惰性气体分子的动能显著增强,撞击玻璃内壁的频率与冲击力同步攀升,形成向外的膨胀推力,驱动玻璃向外凸起;当环境温度降低时,分子动能随之衰减,气体体积收缩,腔体内形成负压环境,外部大气压便推动玻璃向内凹陷。

3.气压协同效应:室外大气压虽相对稳定,但中空玻璃的密闭腔体使其内部气体与外界完全隔绝,形成独立的“气压微循环系统”。实验数据精准显示,当环境温度变化超过5℃时,腔体内部气压与外界大气压的差值即达到可感知的变形阈值;温度每波动10℃,腔体内部气压便会产生3-5kPa的变化,足以推动玻璃产生0.1-0.3mm/m的不可逆变形,这一过程不受任何镀膜工艺的干预与改变。

4.科学结论:只要存在温度变化,中空玻璃的密闭腔体便会遵循热胀冷缩的物理规律产生形变,这是气体热力学的本质体现,任何镀膜工艺都无法突破这一自然法则,所谓“先钢后镀可规避变形”的说法,纯属无稽之谈。

(二)两种镀膜工艺与玻璃变形的关联性:无差异可循,无规避可能

1.平整度标准完全一致,工艺顺序无影响:无论是“先镀后钢”还是“先钢后镀”工艺生产的Low-E中空钢化玻璃,其钢化玻璃基材均需严格符合国家标准《钢化玻璃》(GB 15763.2-2005)第6.3条的强制性要求,即波形弯曲度≤0.3%、弓形弯曲度≤0.2%。在国际标准层面,欧盟《钢化玻璃标准》(EN 12150-1:2000)、美国《钢化玻璃规范》(ASTM C1048-23)亦采用完全相同的限值标准,并未因镀膜顺序的差异而设置差异化要求,充分印证了镀膜顺序与玻璃平整度无关联。

2.工艺本质无法改变变形核心逻辑:“先镀后钢”工艺是先在玻璃原片表面完成镀膜,再经620-720℃高温钢化处理,使膜层与玻璃基板同步收缩、深度融合,形成稳定的“玻璃-膜层”一体化结构;“先钢后镀”工艺则是先对玻璃进行钢化处理,再在≤65℃的低温环境下完成镀膜,膜层仅能附着于钢化玻璃的应力层表面。两种工艺均未改变钢化玻璃的平整度特性,亦未改动中空玻璃“密闭腔体+惰性气体”的核心结构,因此根本无法影响气体热胀冷缩引发的变形逻辑。

3.第三方检测数据实证无差异:权威第三方检测机构针对两种镀膜工艺的Low-E中空钢化玻璃开展对比实验,在-40℃~60℃的极端气候模拟温度循环测试中,“先镀后钢”产品的平均变形量为0.21mm/m,“先钢后镀”产品的平均变形量为0.19mm/m,两者差值仅为0.02mm/m,完全处于肉眼不可感知的范围。部分商家刻意夸大这一微小差异,宣称“先钢后镀可解决变形问题”,已涉嫌虚假宣传与违规竞争。

(三)国内外权威标准佐证:变形是正常特性,绝非质量缺陷

二、伪命题话术二:“高端定制颜色=高品质”——掩盖低温膜工艺缺陷、实施不正当竞争的误导性话术(一)镀膜颜色的形成机理:高温与低温镀膜的本质差异

Low-E镀膜玻璃的颜色由膜层的化学成分、厚度精度及微观结构共同决定,而镀膜温度是影响膜层物理特性、颜色稳定性及产品品质的核心因素,两种主流镀膜工艺的差异堪称“天壤之别”:

1.先镀后钢Low-E玻璃(高温镀膜工艺):以优质浮法玻璃原片为基材,先通过离线磁控溅射工艺完成镀膜成型,再经620-720℃高温钢化炉进行最终定型处理。

①膜层结构:采用高精度离线磁控溅射技术,在玻璃原片表面沉积由银、钛、氧化硅等多种贵金属及化合物构成的多层膜系,经高温钢化后,膜层分子与玻璃基板分子发生物理融合,形成牢固的“玻璃-膜层”一体化结构,膜层与基板的结合力达到最优状态。

②颜色特性:膜层厚度由高精度溅射设备精准控制,同批次产品颜色均匀度极高,颜色偏差≤ΔE2(完全符合国家标准《建筑玻璃太阳能与光学性能测试方法》GB/T 2680-2021的要求);颜色谱系丰富多元,涵盖浅灰、银白、蓝灰等40余种常规颜色,同时支持个性化定制,可完美适配各类建筑设计需求,目前在国内市场的占有率超90%,是建筑节能玻璃的主流选择。

③核心优势:高温环境使膜层分子排列更紧密,化学键更稳定,不仅确保了颜色的均匀性与稳定性,更显著提升了膜层的耐候性与牢固度,产品品质堪称行业标杆。

2.先钢后镀Low-E玻璃(低温镀膜工艺):以已钢化的玻璃为基材,在≤65℃的低温环境下通过在线喷涂或简易磁控溅射工艺附着膜层。

①膜层结构:由于钢化玻璃表面已形成稳定的应力层(表面应力≥90MPa,符合GB 15763.2-2005第4.2条要求),低温环境下膜层分子无法渗透至玻璃基板内部,仅能通过物理吸附形成“玻璃-膜层”的机械附着,膜层与基板的结合力极弱,易出现氧化、变色、脱膜等质量问题。

②颜色特性:低温环境下膜层配方的调整空间较大,可实现艳红、鲜蓝等非常规颜色,但膜层厚度易受玻璃应力层影响而出现波动,同批次产品颜色偏差常≥ΔE5,肉眼可见的色差问题极为突出;同时,膜层的颜色稳定性极差,长期暴露在阳光、雨水等自然环境中,易发生氧化、褪色,严重影响建筑外观颜值。

③核心缺陷:本质是“牺牲品质换颜色”的妥协性工艺,膜层与玻璃的结合力弱、颜色均匀度差、耐候性不足,是典型的“颜值大于实力”的不合格产品。

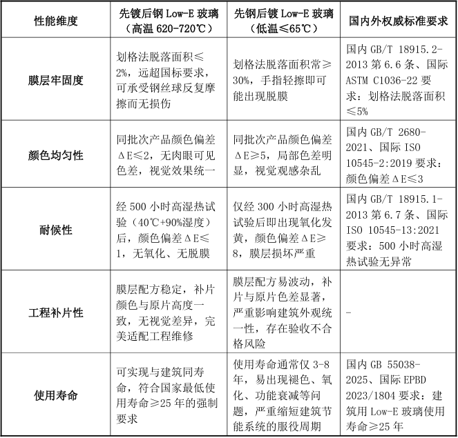
(二)高温镀膜相对低温镀膜的核心优势:多维度性能碾压,标准全面领跑

(三)权威标准明确否定:低温镀膜产品不符合建筑级应用要求

①国内标准层面:国家标准《低辐射镀膜玻璃》(GB/T 18915.2-2013)第6.6条明确要求,建筑用Low-E玻璃膜层划格法脱落面积≤5%;第6.7条要求,经500小时高湿热试验后无异常。而先钢后镀的低温镀膜产品普遍无法满足上述两项核心要求,属于典型的“不合格产品”。

②国际标准层面:欧盟《建筑玻璃性能与分类》(EN 1096-4:2018)第6.2条明确规定,建筑用Low-E玻璃膜层需承受600℃以上高温测试,低温镀膜的先钢后镀产品因无法通过该测试,被直接列为“非建筑级产品”,严禁用于建筑主体工程;美国《低辐射镀膜玻璃标准》(ASTM C1036-22)亦将低温镀膜产品排除在建筑主流应用范畴之外,仅允许用于非承重、非节能要求的辅助场景。

三、伪命题话术三:“原厂原片=优质产品”——混淆品质认知、掩盖质量缺陷的误导性宣称(一)“原厂原片”与产品品质无任何关联:优质的核心在工艺与管控

玻璃产品的品质优劣,取决于玻璃原片的本身质量、加工设备的精度等级、工艺控制的严谨程度及企业的管理水平,与“原厂原片”这一模糊概念无任何本质关联,具体解析如下:

1.标准明确支持:合格原片可适配二次加工:国家标准《低辐射镀膜玻璃》(GB/T 18915.2-2013)第6.5条、第6.7条明确规定,合格的Low-E玻璃原片需能承受220℃±5℃高温测试、500小时高湿热试验,且无脱膜、变色等问题,完全适配二次钢化、合片等本地或异地深加工流程。这意味着,只要原片合格,专业的玻璃深加工企业通过先进的设备与严谨的工艺,完全可以生产出高品质的玻璃产品。事实上,耀皮、南玻、台玻等国内一线玻璃企业,长期委托其他专业深加工企业贴牌生产的模式,早已是行业内公开的合规操作,充分印证了“原厂原片”并非品质的唯一保障。

2.“原厂原片”的真实面目:可能是质量缺陷的“遮羞布”:部分商家宣称的“原厂原片”,实则仅代表生产加工的集中化,并非产品质量合格的证明,更与“优质”无任何关联。甚至有部分建厂数十年的“老牌大厂”,因核心加工设备(钢化炉、镀膜机、中空生产线等)使用年限超15年,设备陈旧老化、精度下降,导致产品质量严重不达标;更有甚者仍采用人工搬运玻璃的落后方式,管理松散、自动化水平极低,其产品质量远不及设备先进、管理规范的新兴玻璃深加工企业。所谓“原厂原片”,不过是这些企业掩盖自身工艺落后、质量缺陷的借口,实则是因产品质量不达标,无法通过二次加工检验而被迫“原厂直供”的无奈之举。

(二)“原厂原片”话术的本质:贴牌乱象与垄断排挤的不正当竞争

1.贴牌乱象频发,误导市场认知:部分“老牌玻璃大厂”为弥补自身设备老化、工艺落后、质量不达标等短板,同时扩大市场份额,普遍采用“贴牌外携生产”模式——将自身业务外包给其他玻璃深加工企业,产品生产完成后贴上“原厂原片”的标签,再以高价推向市场。这种“挂羊头卖狗肉”的操作,不仅严重误导了消费者的认知,更扰乱了市场的正常竞争秩序。

2.垄断排挤对手,破坏市场公平:强调“原厂原片”的核心目的,是为了排挤专业玻璃深加工企业的公平竞争,实现自身在渠道与市场的垄断。这种行为严重违反了《中华人民共和国反不正当竞争法》第十二条“禁止经营者利用技术手段、格式条款等排除、限制竞争”的强制性规定,不仅剥夺了采购方的自主选择权,更导致产品价格虚高,最终损害了消费者的合法权益与市场的公平竞争环境。

(三)国内外标准与行业共识:成品性能才是品质的核心判定依据

1.国内标准明确界定:国家标准《玻璃深加工质量控制规范》(GB/T 30020-2013)明确规定,玻璃深加工产品的质量判定依据是成品的检测结果,而非“原厂原片”的生产背景,这一规定从法律层面否定了“原厂原片=优质产品”的荒谬说法。

2.国际行业达成共识:国际玻璃协会(IGU)在《玻璃加工技术指南》中明确指出,“合格的玻璃原片+先进的加工设备+严格的工艺控制”,是生产高品质玻璃产品的三大核心要素,与“是否为原厂原片”无任何关联;美国《建筑玻璃质量验收标准》(ASTM E1300-22)同样以成品的性能指标作为核心验收依据,完全不关注产品是否为“原厂原片”生产。由此可见,“原厂原片=优质产品”的说法,是毫无标准依据与行业共识的荒谬话术,纯属商家的误导性宣传。

四、伪命题话术四:三银Low-E玻璃“保温即隔热”——曲解产品特性、违背能量传递原理的误导性宣称(一)保温与隔热的物理原理:完全反向的能量控制逻辑

三银Low-E中空玻璃的“聚热保温”功能,与遮阳产品的“夏季隔热”功能,是两种物理原理完全相反的能量控制方式,二者能量传递方向相悖,功能不可替代,更不能混为一谈:

1.三银Low-E中空玻璃的聚热保温原理:三银Low-E膜层的核心优势的是阻挡长波远红外辐射(占室外太阳光热的10%,隔热作用可忽略不计),其本质是“锁热”而非“隔热”——通过反射室内物体散发的长波远红外辐射,减少室内热量向室外的扩散,从而实现冬季聚热保温、降低供暖能耗的效果。

①工作机制:三银Low-E膜层对长波远红外辐射的反射率≥85%,但无法有效阻挡占太阳光热90%的可见光与近红外线。这部分可见光与近红外线进入室内后,会被家具、墙面等物体吸收并转化为长波远红外辐射,而Low-E膜层则会将这些辐射热反射回室内,形成“聚热-锁热”循环,实现冬季采暖保温的效果;但在夏季,这一特性会导致室内热量无法散发,使玻璃沦为“闷热玻璃”,加剧室内高温。

②适用场景:仅适用于严寒地区的冬季,核心目标是聚热保温,降低供暖能耗。

2.遮阳产品的夏季隔热原理:遮阳产品(如内置遮阳百叶中空玻璃、外遮阳卷帘系统等)的核心功能是“阻热”,通过阻挡占太阳光热近90%的可见光与近红外线,以及8%的远红外线、2%的紫外线,从源头阻止室外热量进入室内,实现夏季隔热降温、降低空调能耗的效果。

①工作机制:遮阳产品可有效阻隔50%的可见光、40%的近红外线、8%的远红外线及2%的紫外线,直接切断室外热量进入室内的主要路径,减少太阳辐射热的输入,从根本上解决夏季室内闷热的问题。

②适用场景:适用于夏热冬暖、夏热冬冷、高温高湿等大部分气候区的夏季,核心目标是阻挡室外热量进入,降低空调使用率与制冷能耗。

(二)“保温即隔热”话术的严重危害:加剧温室效应与城市热岛效应

若盲目相信“三银Low-E玻璃保温即隔热”的误导性说法,在夏季不搭配遮阳产品使用,将引发双重严重危害,既影响室内居住舒适度,又破坏城市生态环境:

1.室内温室效应加剧:由于三银Low-E膜层无法阻挡占太阳光热90%的可见光与近红外线,这部分能量进入室内后会迅速被物体吸收并转化为长波远红外辐射,而Low-E膜层的“锁热”特性会将这些辐射热牢牢锁在室内,导致室内温度持续攀升,形成强烈的“温室效应”。实验数据显示,夏季无遮阳的三银Low-E玻璃建筑,室内温度比配备遮阳系统的建筑高出至少8-10℃,空调负荷增加60%以上,不仅大幅提升了建筑能耗,更严重影响了室内居住的舒适度。

2.城市热岛效应恶化:为缓解室内高温,空调需昼夜不停运行,空调外机向室外排放大量高温热量;同时,大量无遮阳的三银Low-E玻璃建筑如同“巨型太阳能集热器”,持续吸收太阳辐射热并向空气中释放高温气体,导致室外温度不断升高。最终形成“室内降温-室外升温-空调负荷加剧”的恶性循环,空调制冷散热的速度远不及太阳光热进入室内聚热的速度,不仅加剧了城市热岛效应,更对大气臭氧层造成了严重破坏,违背了建筑节能与绿色低碳的发展理念。

(三)国内外标准强制要求:Low-E玻璃必须搭配遮阳产品,否则不予验收

五、结论:伪命题话术的本质与行业发展的正道(一)伪命题话术的核心本质

四大伪命题话术的本质,是在建筑节能玻璃市场调整期,部分不良商家为追求短期利益,摒弃诚信经营理念,通过违背玻璃物理原理、无视国内外权威标准、利用市场信息差误导消费者的方式,实施不正当竞争的卑劣手段。这些商家以牺牲产品质量、建筑节能效果与消费者合法权益为代价,排挤竞争对手、抢占市场份额,不仅严重扰乱了行业秩序,更阻碍了建筑节能与“双碳”目标的推进落地,对行业健康发展造成了极大的负面影响。

(二)科学选择逻辑与行业发展方向

从科学原理与权威标准的双重维度出发,Low-E中空钢化玻璃的选择需坚守四大核心逻辑:

1.变形是气体热力学规律的必然结果,与镀膜工艺顺序无关,无需纠结“先钢后镀”还是“先镀后钢”,重点关注玻璃平整度是否符合国标要求;

2.先镀后钢的高温镀膜工艺在膜层牢固度、颜色稳定性、耐候性等方面全面优于先钢后镀的低温镀膜工艺,是建筑级应用的首选;

3.“原厂原片”不代表产品优质,设备先进、工艺严谨、管理规范的玻璃深加工企业,其产品更具品质保障与性价比;

4.三银Low-E玻璃的“保温”与遮阳产品的“隔热”是完全反向的功能,必须搭配遮阳产品使用,才能实现夏季隔热、冬季保温的全季节节能目标。

建筑节能是实现“双碳”目标的重要抓手,Low-E中空钢化玻璃行业的健康发展,关乎建筑节能品质的提升,更关乎绿色低碳理念的落地。唯有行业企业摒弃垄断思维与投机心理,聚焦技术创新与品质提升;市场主体坚守科学认知,以物理原理与权威标准为选择依据;监管部门强化执法力度,严厉打击不正当竞争与虚假宣传,才能推动Low-E中空钢化玻璃行业回归科学、合规的发展轨道,真正实现建筑节能、城市降温与绿色发展的协同共赢,为“双碳”目标的实现筑牢坚实的产业根基。